• Ir para o conteúdo 1
  • Ir para o menu 2
  • Ir para a busca 3
  • Ir para o rodapé 4
  • Acessibilidade
  • Alto Contraste
  • Mapa do site
  • Portal do Governo Brasileiro
  • Atualize sua Barra de Governo
UNIVERSIDADE FEDERAL DA PARAÍBA - UFPB
IDEP - INSTITUTO UFPB DE DESENVOLVIMENTO DA PARAÍBA
REITORIA
Buscar no portal
  • Flickr
  • Facebook
  • YouTube
  • Contato
  • Webmail
Você está aqui: Página Inicial > Contents > Imagens > Organograma - IDEP/UFPB
menu Menu

Logo-IDEP.png

Navegação
  • Desenvolvido por GWEB
Assuntos
  • Sobre o IDEP-UFPB
  • Equipe Administrativa
  • Organograma IDEP-UFPB
  • Laboratórios IDEP-UFPB
  • Laboratórios associados ao IDEP-UFPB
  • Portarias
  • Eventos
  • Carta de Serviços
  • Cronogramas de Atividades Anuais
  • Agenda da Presidência
  • Download
  • Relatórios
  • Plano de Gestão Setorial - PGS
  • Fale Conosco
conteúdo
Info

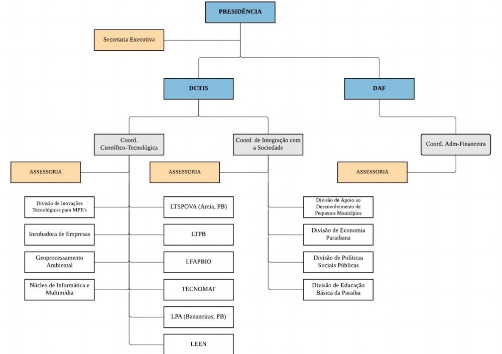
Organograma - IDEP/UFPB

Tweet
por IDEP — última modificação 16/03/2021 15h59
Organograma - IDEP/UFPB
Clique para ver a imagem no tamanho completo…
— Tamanho: 94KB
Voltar para o topo
rodapé
Institucional
UFPB
MEC
CAPES
CNPq
Serviços
Contato
Redes sociais
YouTube
Facebook
Flickr
RSS
O que é?
Navegação
Acessibilidade
Mapa do site

Desenvolvido com o CMS de código aberto Plone